
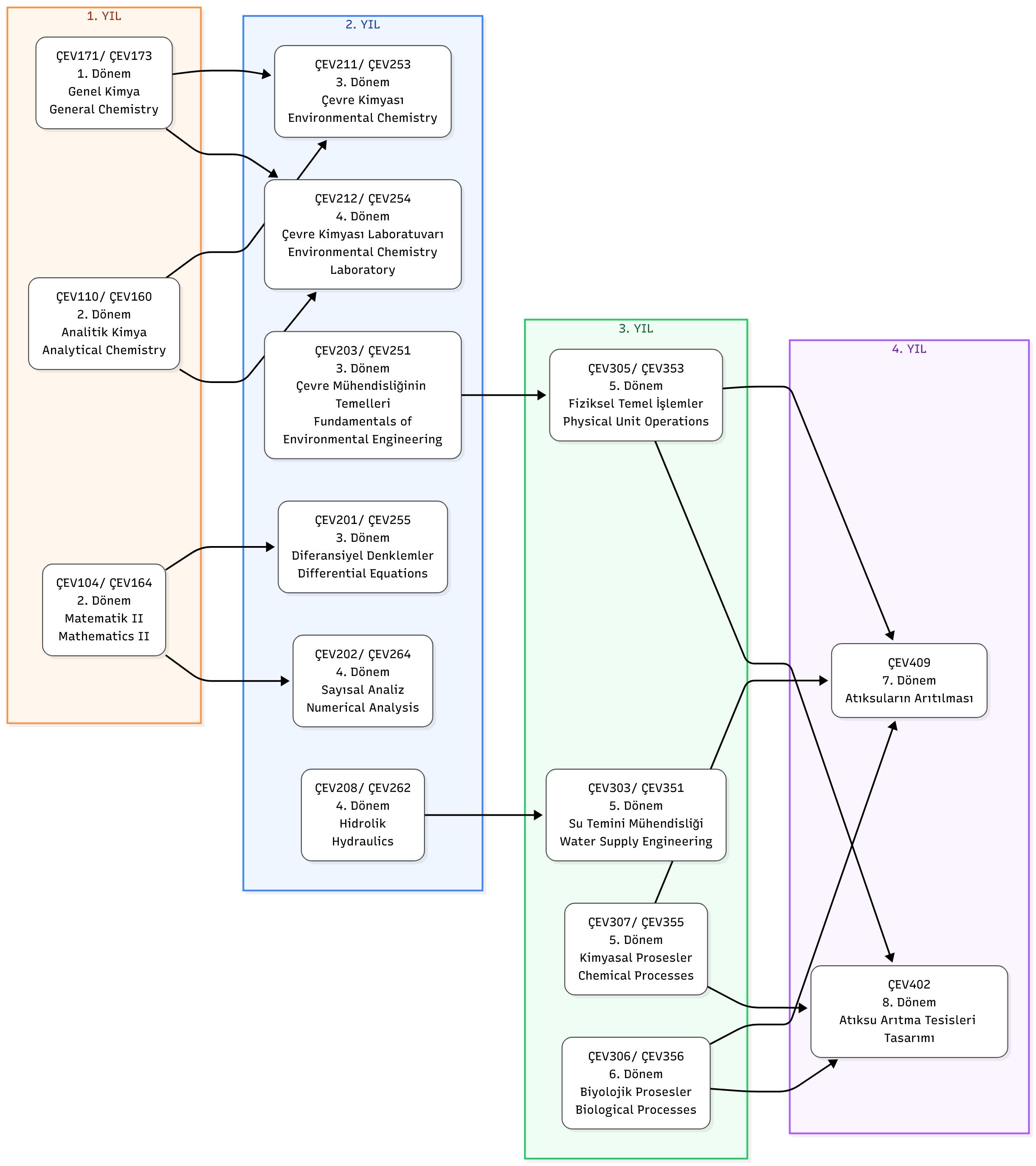
Bilgi: Her dersin satırına tıklayarak ön koşul derslerini görebilirsiniz.
ÇEV201/ÇEV255 Diferansiyel Denklemler / Differential Equations
Ders Dönemi: 3
ÇEV104/ÇEV164
Matematik II / Mathematics II
2. DönemÇEV211/ÇEV253 Çevre Kimyası / Environmental Chemistry
Ders Dönemi: 3
ÇEV171/ÇEV173
Genel Kimya / General Chemistry
1. DönemÇEV110/ÇEV160
Analitik Kimya / Analytical Chemistry
2. DönemÇEV202/ÇEV264 Sayısal Analiz / Numerical Analysis
Ders Dönemi: 4
ÇEV104/ÇEV164
Matematik II / Mathematics II
2. DönemÇEV212/ÇEV254 Çevre Kimyası Laboratuvarı / Environmental Chemistry Laboratory
Ders Dönemi: 4
ÇEV171/ÇEV173
Genel Kimya / General Chemistry
1. DönemÇEV110/ÇEV160
Analitik Kimya / Analytical Chemistry
2. DönemÇEV303/ÇEV351 Su Temini Mühendisliği / Water Supply Engineering
Ders Dönemi: 5
ÇEV208/ÇEV262
Hidrolik / Hydraulics
4. DönemÇEV305/ÇEV353 Fiziksel Temel İşlemler / Physical Unit Operations
Ders Dönemi: 5
ÇEV203/ÇEV251
Çevre Mühendisliğinin Temelleri / Fundamentals of Environmental Engineering
3. DönemÇEV409 Atıksuların Arıtılması
Ders Dönemi: 7
ÇEV307/ÇEV355
Kimyasal Prosesler / Chemical Processes
5. DönemÇEV305/ÇEV353
Fiziksel Temel İşlemler / Physical Unit Operations
5. DönemÇEV306/ÇEV356
Biyolojik Prosesler / Biological Processes
6. DönemÇEV402 Atıksu Arıtma Tesisleri Tasarımı
Ders Dönemi: 8
ÇEV307/ÇEV355
Kimyasal Prosesler / Chemical Processes
5. DönemÇEV305/ÇEV353
Fiziksel Temel İşlemler / Physical Unit Operations
5. DönemÇEV306/ÇEV356
Biyolojik Prosesler / Biological Processes
6. Dönem8
Ön Koşullu Ders
14
Ön Koşul Bağlantısı
Eklenme tarihi :2.12.2025 11:08:32
Son güncelleme : 4.12.2025 20:04:48
Son güncelleme : 4.12.2025 20:04:48